
マトリクスコンバータ 概要編
第1回
目次
はじめに
テスラ・サイバートラックの車載充電器(オンボードチャージャー)への採用が話題となったマトリクスコンバータは、交流から直接交流を生成できる点が大きな特徴のコンバータ方式です。
本記事では、マトリクスコンバータの基本的な構成および動作について、代表的な回路構成を例に挙げて解説します。
代表的な回路構成
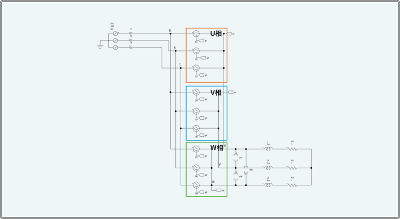
マトリクスコンバータの代表的な回路構成を以下に示します。
本回路では 9 つのスイッチが配置されており、それぞれが入力各相(R・S・T)と出力各相を接続しています。
全体を一度に見ると分かりにくいですが、例えばU 相だけ見ると、R・S・T各相と接続されていることが分かります。
マトリクスコンバータは、このように入力三相と出力相を直接接続し、スイッチの組み合わせによって出力を生成する回路方式です。

シミュレーション結果
シミュレーションによって得られた波形を以下に示します。
入力三相電圧に対して、異なる電圧・周波数の出力電圧を生成できており、入力電流は力率1となっていることが確認できます。このように、マトリクスコンバータは、出力電圧と入力電流を同時に制御することが可能です。

一般的な ACAC 変換回路との違い
通常、交流から交流を生成する場合、ACDCコンバータで一度直流に変換し、DCACインバータで直流から交流を生成します。この構成では、中間のDC部を平滑化するため、エネルギーバッファとして電解コンデンサを配置する必要があります。
一方、マトリクスコンバータでは、入力と出力を直接接続し、各スイッチのDutyを上手に制御することで、出力電圧と入力電流を同時に制御します。そのため、DCを作るための電解コンデンサが不要となり、半導体スイッチとフィルタ回路だけの構成できます。
ただし、制御できる出力電圧の最大値は、理想条件下でも入力電圧の0.866倍に制限されます。
メリット・デメリット
メリット
- 電解コンデンサが不要
寿命部品であり、実装体積も大きくなってしまう電解コンデンサを無くすことができることが大きなメリットです。
これにより、構成部品のほとんどを長寿命部品とすることができ、コンバータ全体の寿命向上が期待できます。 - 小型軽量
昇圧リアクトルや電解コンデンサを必要としないため、装置の小型・軽量化が可能です。
デメリット
- 制御が複雑
入力電圧および出力電圧の条件に応じて、どのスイッチをどのように駆動するかを決定する必要があります。
制御パターンが多岐にわたるため、最適な制御方法の設計が求められます。
また、双方向スイッチを正確に動作させる必要があるため、スイッチング動作が多くなりがちです。
マイコンのペリフェラルが不足している場合には、PWM生成用にFPGAなどを併用する必要もあるでしょう。 - 入力変動への対応が難しい
入力電圧は商用系統であるため、瞬時電圧低下や欠相など入力電圧変動が発生します。
マトリクスコンバータにはエネルギーバッファがないため、これらの入力変動が直接出力に影響を及ぼします。
このような予期しない変動に対して制御系で高速する必要があり、場合によっては素子故障を防止するための補助回路を追加する必要があります。
よくある思い込み
実は三相マトリクスコンバータは、入力波形から任意の出力電圧波形を作り出すことが可能です。
三相交流から任意の電圧・周波数の三相交流を生成できるだけでなく、単相交流、直流を生成することも可能です。
このように、制御の自由度が高く、幅広い応用が期待できます。
まとめ
本記事ではマトリクスコンバータの代表的な回路構成と、そのメリット・デメリットについて解説しました。
マトリクスコンバータの特徴を理解する一助となれば幸いです。
次回の第2回目の記事では、Scideamを使用したマトリクスコンバータの制御シミュレーションについて、シミュレーション結果を交えながら解説します。
こちらも併せてご参照頂ければ幸いです。
参考文献
マトリックス・コンバータの基礎から応用まで | 日経クロステック(xTECH)
▼ 関連投稿

